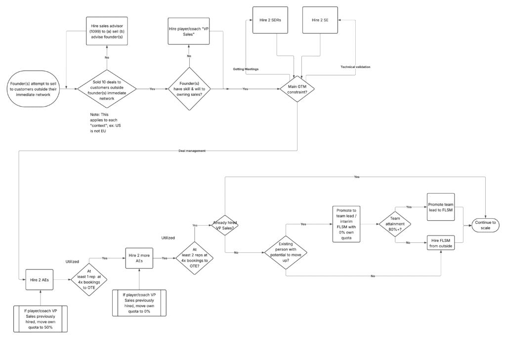
Here, I presume that the founders have already closed several paying customers, preferably beyond just close friends & contacts.
At that point, different founders will face different bottlenecks based on their commercial acumen (Credit: Pete Kazanjy). The flowchart below outlines who to hire next to transition from founder-led sales to founder-assisted sales.

A few additional points to keep in mind:
- The first sales hires (ex: first 2 AEs) should report to a founder. Hiring a VP Sales (first line manager) is only suitable once there is some proof that people other than founder can close deals.
- If the target account universe (#) is small, say under 1000 companies, then the founder(s) will stay involved for one or more of: sourcing; clearing obstacles; and, if deals are large/bespoke, negotiating.
Extended View of Early Sales Hiring
